本网讯(通讯员 职毅豪,李红)近日,彩票投注平台推荐
康相涛院士团队刘小军课题组在国际著名学术期刊《Computers and Electronics in Agriculture》在线发表了题为 “Advanced molecular system for accurate identification of chicken genetic resources 的研究论文。该研究成功开发了一种高效、准确的鸡种质资源分子鉴定系统,为鸡遗传资源的保护和利用提供了有力的技术支持。

康相涛院士团队刘小军课题组发表研究论文
鸡作为全球最重要的家禽之一,具有丰富的遗传多样性。然而,传统基于形态特征的鉴定方法存在诸多局限性,难以满足现代家禽育种和保护的需求。随着全球遗传资源交流的日益频繁,准确鉴定鸡遗传资源对于保护地方品种、制定育种策略以及维持遗传多样性至关重要。
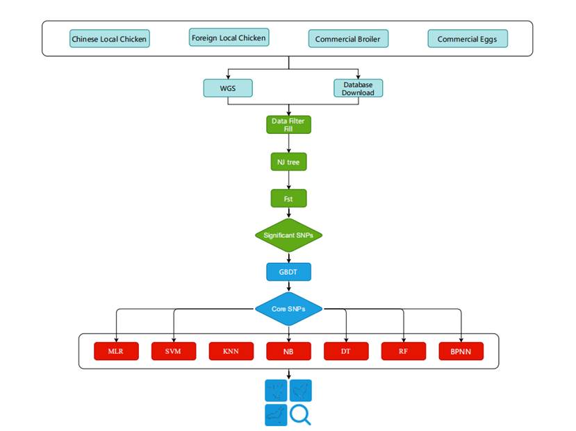
该研究整合了基因组单核苷酸多态性(SNP)变异信息和多种机器学习算法,对来自 132 个鸡遗传资源的 3,798 个个体的全基因组重测序数据和 600 K 芯片数据进行了分析。通过构建最大似然系统发育树去除异常样本,最终保留了 127个品种的数据。利用遗传分化指数评估遗传分化程度,并从每个遗传资源中筛选出遗传分化指数最高的100个SNP位点,采用梯度提升树模型评估这些位点的重要性。通过比较7种不同机器学习模型的性能,确定最有效的机器学习模型。
图1 鸡种质资源分子鉴别系统工作流程。
研究发现,每个品种都具有近乎完全分化的位点。多分类逻辑回归(MLR)模型被证明是鸡种质资源分子鉴别最有效的机器学习模型,使用 2000个SNPs时,准确率达到 99.45%。此外,该系统提供了用户友好的在线网站(//www.chickenbreeds.cn),用户可以通过上传vcf或gvcf格式SNP变异文件进行鸡遗传资源的鉴别。系统的通用性允许使用全基因组重测序和 SNP 芯片数据,并且具备数据上传功能有助于持续扩展鸡遗传资源数据库,实现更广泛的品种鉴别范围。
图2. 基于SNP的鸡分子鉴别系统模型性能比较。
该分子鉴别系统为鸡遗传资源的保护和利用提供了一种快速、准确且低成本的方法。这不仅有助于保护地方品种的遗传多样性,还为制定创新的育种计划提供了科学依据,支持家禽行业的可持续发展。该系统有望在农业科研和生产实践中得到广泛应用,为全球鸡遗传资源的保护和利用做出重要贡献。
投注平台
博士研究生职毅豪为论文第一作者,刘小军教授、康相涛院士、李红副教授、摩洛哥穆罕默德五世大学Badaoui Bouabid教授为论文共同通讯作者。该工作得到国家重点研发计划课题(2022YFF1000202)项目资助。
论文链接:
//doi.org/10.1016/j.compag.2025.109989